AIアシスタントに質問する
AIアシスタントについて解説します。このページでは、AIアシスタントの概要や質問方法、よくあるエラーとその対処法の確認が可能です。
契約モジュール
AIアシスタント
操作方法
注意
-
AIアシスタントからは、従業員やその家族のマイナンバーなどの情報にはアクセスできません。
- ユーザーの権限によって、AIアシスタントがアクセスする情報は異なります。
-
AIアシスタントの回答は間違いを含む可能性があります。
機能一覧
AIアシスタントでは、主に以下のような機能をご利用いただけます。
- 質問への回答
- 質問を入力することで、AIがWEB検索やWorkOnに登録済みの自社固有のナレッジなどの確認を行い、瞬時に回答を生成します。
- 自社固有の知識の活用
- 事前に社内規定やマニュアルなどPDFファイルをアップロードしておくことで、回答の参考文献とすることが可能です。ファイル内のテキストや画像を読み取って内容を判断します。
- 従業員提出書類(就労証明書・収入証明書・在籍証明書)の記入案作成
- 従業員提出書類のフォーマットをAIチャットにアップロードすることで、書類作成に必要項目をWorkOnデータをもとに自動抽出し、記入案を生成します。
- ファイルのアップロード
-
AIチャットの入力欄にドラッグ&ドロップするか、入力欄の左端の[+]を押すことで、簡単にファイルをアップロードできます。jpg, jpeg, png, pdf, csv, docxファイルの内容を解析し、回答を生成します。
-
- 交通費に関する調査
- 「駅すぱあとAPI」と連携しており、質問への回答には最新の通勤経路や交通機関データを参照できます。AIアシスタントへの質問を通じて出張時などの交通費を算出したり、申告された交通費の妥当性を検証したりといったタスクが可能です。
AIアシスタントに質問する
-
画面左端のサイドメニューの[AIアシスタント]を押し、チャット画面に移動します。
-
チャット画面下部の入力欄に質問を入力します。
- 入力欄の右端の[上向き矢印]またはエンターキーを押すと、質問が送信されます。

質問時には、以下の操作が可能です。-
AIチャットの入力欄にファイルをドラック&ドロップするか、入力欄の左端の[+]を押すことで、AIアシスタントに読み込ませたいファイルをアップロードできます。アップロードしたファイルを削除する場合、ファイル名の横に表示される[×]を押します。なお、対応しているファイル形式は以下の通りです。
-
画像
-
jpg, jpeg, png
-
-
その他ドキュメント
-
pdf, csv, docx
-
⚠️ 注意
-
アップロード可能なファイルのサイズは最大10MBです。
- 一度にアップロード可能なファイルは10個までです。
-
以下のような場合は、内容の解析に時間を要するため、AIアシスタントの応答までに数分程度お時間をいただく場合があります。
-
一度にアップロードするファイルのページ数が多い場合
-
アップロードするファイルのサイズが大きい場合
-
-
現時点では「手書きの文字が含まれるファイル」解析の品質は、保証されておりません。
-
-
- 質問を送信してしばらく待機すると、回答が表示されます。

回答に対して、以下の操作が可能です。
-
- 回答の生成を中断する
- 回答の生成中、テキスト入力欄の右端の[上向き矢印]が[■]に変わります。[■]を押すと回答の生成を中断できます。 なお、生成を中断した回答は再生成できないため、必要に応じて再度質問を入力してください。
- 回答をコピーする
- AIアシスタントからの回答の下部にある四角いアイコンを押すことで、回答の内容がクリップボードにコピーされます。
- 回答を高評価・低評価する
- AIアシスタントからの回答の下部にあるサムズアップ・サムズダウンのアイコンを押すことで、回答を評価できます。評価は今後の回答生成に役立てられます。
- 回答の情報源を確認する
- 回答の各段落の下部や回答全体の最下部に、グレーの囲み装飾で情報源の名称が表示されます。それらを押すことでAIアシスタントの情報源となったページを開くことができます。
- 回答の生成を中断する
よくあるエラーとその対処法
通信の状況などによって、以下のようなエラーが発生する場合があります。
AIアシスタント画面への移動時に発生するエラー
「AIアシスタント」画面への移動時にネットワークまたはサーバーで問題が発生している場合、以下の画面が表示されることがあります。しばらく待ってから再度アクセスしてください。画面中央の「再読み込み」を押すと再度接続を試みることができます。

回答生成中のエラー
AIアシスタントとのチャット中にネットワークまたはサーバーの問題が発生すると、「アシスタントの回答を生成中にエラーが発生しました」と表示されることがあります。[もう一度実行する]を押すと再度回答の生成を試みることができます。それでも解決しない場合は、しばらく待ってから再度アクセスしてください。

ファイルサイズ上限超えによるエラー
サイズ上限を超えたファイルをアップロードしようとすると「ファイルのサイズが大きすぎます」と表示されます。ファイルを分割するなどして、10MB以内に調整してから再度アップロードしてください。

ファイル個数上限超えによるエラー
[+]で11個のファイルを選択した場合、または、すでに10個のファイルをアップロードしている状態で、さらにファイルのアップロードを試みると「このメッセージにこれ以上のファイルを添付することはできません」と表示されます。一度メッセージを送信し、改めてファイルを添付してください。

ファイル形式によるエラー
AIアシスタントで対応しているファイル形式(jpg, jpeg, png, pdf, csv, docx)以外のファイルをアップロードした場合、「アップロードしたファイルタイプはサポートされていません」と表示されます。ファイル形式をご確認の上、対応可能なファイル形式でのアップロードをお願いいたします。

AIアシスタントに質問した履歴を見る
-
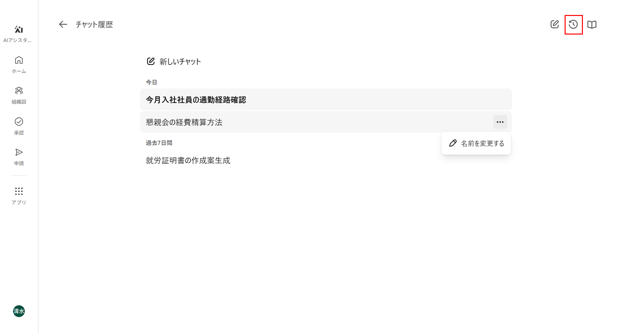
画面左端のサイドメニューの[AIアシスタント]を押し、「AIアシスタント」画面に移動します。
- 画面右上の[時計アイコン]を押すと、内容に基づいたタイトルが付与されたチャット履歴が時系列順に表示されます。
.png?width=625&height=334&name=Group%205%20(1).png)
表示されているタイトルを押すと、各チャットに移動できます。
また、この画面では以下の操作も可能です。
- チャットのタイトルを編集する
- 各チャットのタイトルにカーソルを合わせると、タイトルの右側に[…]が表示されます。[…]を押し[名前を変更]を選択すると「チャットの名前を変更する」画面に移動し、チャットのタイトルを編集できます。
- 新たなチャットを開始する
-
画面右上にある[鉛筆アイコン]を押すことで、新たにチャットを開始できます。
-
- チャットのタイトルを編集する
※ 記事内の画像は、実際の製品と異なる場合があります。
※ 画像内に表示されているデータは、架空のものです。